# 《RPC手撸专栏》第90章:服务消费者支持并发控制
作者:冰河
星球:http://m6z.cn/6aeFbs (opens new window) 
博客1:https://binghe001.github.io (opens new window) 
博客2:https://binghe.gitcode.host (opens new window) 
文章汇总:https://binghe.gitcode.host/md/all/all.html (opens new window)
沉淀,成长,突破,帮助他人,成就自我。
大家好,我是冰河~~
目前,我们自己手写的RPC框架已经完成了整体设计、服务提供者的实现、服务消费者的实现、注册中心的实现、负载均衡的实现、SPI扩展序列化机制、SPI扩展动态代理机制、SPI扩展反射机制、SPI扩展负载均衡策略、SPI扩展增强型负载均衡策略、SPI扩展实现注册中心、心跳机制、增强型心跳机制、重试机制、整合Spring、整合SpringBoot、整合Docker、整合SpringCloud Alibaba、结果缓存、路由控制和延迟连接等篇章。
# 一、前言
服务提供者实现了并发控制,服务消费者也不能落下吧?
支持并发是一个比较成熟且完善的RPC框架必须具备的基本能力,在前面的文章中,已经实现了并发控制基础模型设计和服务提供者支持并发控制。作为RPC框架中另一个重要的角色——服务消费者,自然也需要支持并发控制。
# 二、目标
目标很明确:服务消费者需要支持并发控制!
使用并发处理能够提升整体框架的吞吐量和并发度,同时,控制框架的并发处理能力,一方面能够节省服务器的资源,另一方面也能够防止RPC框架过多的创建线程导致CPU频繁的进行线程切换,进而影响程序性能。
服务提供者实现了并发控制,服务消费者也不能落下,服务消费者要实现向服务提供者发送请求的并发控制、响应业务方法的并发控制和执行异步回调的并发控制。
所以,本章的目标就是:实现服务消费者的并发控制。
# 三、设计
如果让你设计服务消费者支持并发控制的流程,你会怎么设计呢?
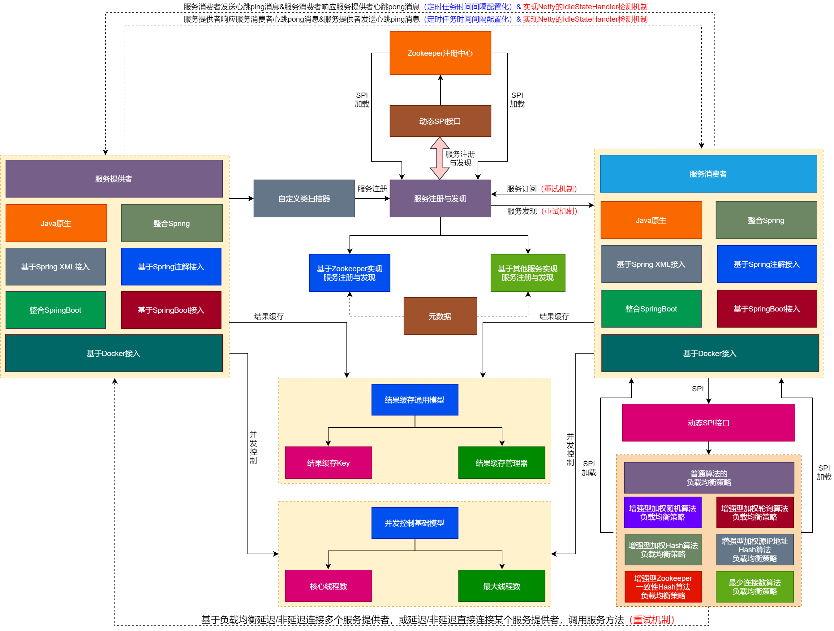
服务消费者支持并发控制的流程如图90-1所示。

由图90-1可以看出如下信息:
(1)服务提供者会通过自定义类扫描器整合注册中心,将服务注册到注册中心。
(2)服务注册到注册中心的元数据,例如服务的名称、服务的版本号、服务地址、服务端口和服务分组等信息,元数据会贯穿整个服务的注册与发现流程。
(3)服务注册与发现SPI接口对外提供服务注册与发现的方法,服务提供者通过自定义扫描器会调用服务注册与发现SPI接口的方法实现服务注册功能。
(4)基于服务注册与发现的SPI接口,服务提供者会基于SPI接口实现多个服务注册与发现的实现类,每个实现类对应着一种注册中心服务。
(5)服务消费者会通过服务注册与发现的SPI接口订阅注册中心的服务,会从注册中心获取到服务提供者发布的服务信息,实现服务发现的功能。
(6)服务消费者从注册中心获取到服务提供者发布的服务信息后,会基于SPI机制动态加载普通算法(我们将第42章~第50章实现的负载均衡算法统称为普通算法)、基于增强型加权随机算法、基于增强型加权轮询算法、基于增强型加权Hash算法、基于增强型加权源IP地址Hash算法、基于增强型Zookeeper一致性Hash算法和最少连接数算法的负载均衡策略,从多个服务中选择一个进行远程网络连接。
(7)服务消费者会直接与根据基于SPI机制动态加载的负载均衡策略选择出的服务提供者建立连接,实现数据交互。也就是说,后续服务消费者会与服务提供者直接实现数据交互。
(8)服务消费者向服务提供者发送心跳ping消息,服务提供者响应服务消费者pong消息。服务提供者向服务消费者发送心跳ping消息,服务消费者向服务提供者响应pong消息。
(9)服务消费者发送心跳和服务提供者发送心跳,定时任务的时间间隔都是配置化的。
(10)服务提供者与服务消费者除了手动实现定时任务来实现心跳检测外,还基于Netty的IdleStateHandler实现了心跳检测机制。
(11)服务消费者支持服务订阅的重试机制、服务消费者连接服务提供者支持重试机制。
(12)服务提供者支持以Java原生程序方式和整合Spring的方式提供服务,并且实现了基于Spring XML和Spring注解的方式接入RPC框架的服务提供者。
(13)服务消费者支持以Java原生程序方式和整合Spring的方式提供服务。并且实现了基于Spring XML和Spring注解的方式接入RPC框架的服务消费者。
(14)服务提供者支持整合SpringBoot的功能,并支持基于SpringBoot接入服务提供者。
(15)服务消费者支持整合SpringBoot的功能,并支持基于SpringBoot接入服务消费者。
(16)RPC框架支持基于Docker接入服务提供者和服务消费者。
(17)结果缓存通用模型中包含:结果缓存的Key和结果缓存管理器。
(18)服务提供者和服务消费者支持结果缓存。
(19)服务消费者支持基于负载均衡延迟/非延迟连接多个服务提供者(这里的多个服务提供者包括从注册中心获取到的服务提供者列表,也包括配置的服务消费者直连的多个服务提供者),或直接延迟/非延迟连接某个服务提供者,调用服务方法(重试机制)
(20)在并发控制基础模型中,会对外暴露核心线程数和最大线程数,对这两个参数进行配置优化,达到并发控制的目的。并且服务提供者和服务消费者支持并发控制。
# 四、实现
说了这么多,具体要怎么实现呢?
# 核心类实现关系
服务消费者支持并发控制的核心类关系如图90-2所示。

# 查看完整文章
加入冰河技术 (opens new window)知识星球,解锁完整技术文章与完整代码
